👋 인블로그 서비스 소개서 살펴보기
logo
|
Blog
  • 사용 가이드
  • 인블로그 활용
  • SEO 가이드
  • 비교
  • 적용 사례
  • 데모 미팅
  • 🌐
인블로그 무료체험
검색엔진최적화 (SEO)

서브도메인 vs 서브디렉토리: SEO에 더 좋은 선택은? (2025년)

내 사이트 구조(서브도메인 or 서브폴더)가 SEO 성과를 좌우할 수 있습니다. 서브도메인과 서브폴더가 각각 검색 순위에 미치는 영향을 살펴보고, 우리 사이트에 맞는 최적의 전략을 선택해보세요!
Liana Madova's avatar
Liana Madova
Mar 18, 2025
서브도메인 vs 서브디렉토리: SEO에 더 좋은 선택은? (2025년)
Contents
기본 개념과 예시서브디렉토리(Subdirectory)란?서브도메인(Subdomain)이란?서브도메인과 서브디렉토리 주요 차이점 비교구글의 공식 입장과 실제 SEO 결과SEO 커뮤니티가 의견이 나뉘는 이유서브도메인과 서브디렉토리가 SEO에 미치는 영향1. 링크 권한(Link Equity)과 도메인 권위(Domain Authority)2. 내부 링크(Internal Linking)에 미치는 영향3. 키워드 카니발라이제이션(Keyword Cannibalization) 위험4. 크롤링(Crawling) 및 인덱싱(Indexing)의 차이5. 검색 결과 순위에 미치는 영향서브도메인을 언제 사용해야 할까?서브도메인 사용 시 고려해야 할 점서브도메인 성공 사례그래서 서브도메인은 언제 선택해야 할까요?서브디렉토리는 언제 사용해야 할까?서브디렉토리 선택 시 고려할 점Case study: HotPads 블로그 이전 사례서브디렉토리는 이런 경우에 적합해요:서브도메인과 서브디렉토리 중 무엇을 선택해야 할까?1. 비즈니스 목표: 무엇을 이루고 싶은가요?2. 기술적 고려사항: SEO에 어떤 영향을 줄까요?3. 자원 고려사항: 얼마나 많은 관리 업무를 감당할 수 있나요?4. 향후 확장성: 사이트가 얼마나 성장할까요?서브도메인과 서브디렉토리: 베스트 프랙티스1. 기술적 설정 가이드2. 구현 과정에서의 SEO 고려 사항3. 흔히 저지르는 실수와 피해야 할 점4. 콘텐츠 이전(마이그레이션) 시 관리마무리: 내 웹사이트에 맞는 선택하기

이 글은 인블로그 블로그에서 발행한 Subdomain vs Subdirectory : Which one is better for SEO and why ? (2025) 내용을 번역한 콘텐츠 입니다.


웹사이트 구조를 개편하거나 새로운 페이지(블로그, docs 등) 를 추가할 때, ‘서브도메인을 써야 할지, 서브디렉토리(서브폴더)를 써야 할지’ 한 번쯤 고민해 본 적 있을 거예요. 이 결정은 우리 회사 사이트의 SEO, 검색 순위, 그리고 전반적인 웹사이트 성과에 큰 영향을 줄 수 있어요.

어떤 사람들은 서브디렉토리(서브폴더)가 주 도메인의 권한(authority)을 이어받기 때문에 더 좋다고 말하고, 또 어떤 사람들은 콘텐츠를 명확히 구분하는 데 있어 서브도메인이 더 유연하다고 주장하죠. 사실 두 방법 모두 장단점이 있어서, 결국 내 상황에 따라 가장 알맞은 선택을 해야 해요.

이 가이드에서는 여러분이 올바른 결정을 내릴 수 있도록 서브도메인과 서브디렉토리의 차이를 쉽게 정리해 드릴게요.

기본 개념과 예시

서브디렉토리(Subdirectory)란?

서브디렉토리(서브폴더)는 메인 도메인 안에 있는 하위 폴더로, 같은 웹사이트 내에서 콘텐츠를 체계적으로 정리할 때 사용해요.

  • 예시:

    websitename.com/blog → 블로그가 메인 사이트의 내부 폴더로 구성되어 있어요.

서브디렉토리는 콘텐츠를 잘 분류하고, 사이트 탐색을 편리하게 하면서 주 도메인의 권한을 그대로 유지하는 특징이 있어요.

서브도메인(Subdomain)이란?

서브도메인은 주 도메인의 앞부분에 붙는 별도의 주소 구조로, 독립된 콘텐츠를 호스팅할 때 사용합니다.

  • 예시:

    blog.websitename.com → 블로그가 메인 사이트와 별도의 독립적인 영역으로 존재해요.

서브도메인은 다른 콘텐츠 유형이나 서비스 등을 명확히 구분하면서도 주 도메인과의 연관성을 유지할 때 자주 사용됩니다.

서브도메인과 서브폴더
서브도메인과 서브폴더

서브도메인과 서브디렉토리 주요 차이점 비교

기준

서브도메인

서브디렉토리

URL 구조

blog.chocolate.com

chocolate.com/blog

기술 설정

DNS 설정 필요

DNS 설정 불필요

호스팅

별도 서버에서 가능

메인 사이트와 동일 서버

관리

독립 관리 및 유지보수 필요

메인 사이트에서 통합 관리

콘텐츠 구성

서로 구분된 영역에 적합

콘텐츠 카테고리화에 적합

SEO 및 인덱싱 영향

독립된 사이트로 인식, 권한 희석 가능

메인 사이트와 통합, 권한 강화

비용

별도의 호스팅 및 SSL 필요로 비용 발생 가능

메인 사이트 자원을 공유하여 경제적

  • 서브도메인: 독립적인 콘텐츠나 특수한 영역(언어별 사이트, 쇼핑몰, 고객지원센터 등)에 적합합니다.

  • 서브디렉토리: 콘텐츠를 중앙 관리하며 메인 사이트의 SEO 성과를 강화할 때 이상적입니다.

구글의 공식 입장과 실제 SEO 결과

과거에 구글은 서브도메인을 완전히 별개의 사이트로 간주했어요. 이는 전체 도메인의 권한(domain authority)을 희석시키는 결과를 가져왔고, 그래서 많은 SEO 전문가들이 서브디렉토리를 선호하게 되었죠. 시간이 지나면서 구글은 서브도메인과 주 도메인 간의 연관성을 인식하는 능력을 개선했지만, 현실의 SEO 데이터는 여전히 서브디렉토리가 검색 결과에서 더 좋은 성과를 낸다는 것을 보여주고 있습니다.

실제로 많은 SEO 전문가들은 다음과 같은 차이를 발견했어요:

💡

서브디렉토리가 주 도메인의 권한을 가져오기 때문에 SEO 측면에서 더 나은 성과를 보이는 경우가 많아요.

브랜디드3(Branded3)의 스티븐 켄라이트(Stephen Kenwright)는 “기술적인 제약 때문에 불가능한 경우가 아니라면, 거의 대부분 서브도메인보다는 서브폴더가 더 나은 선택이다”라고 강조합니다. SEO 분석가 아드리안 코조카리우(Adrian Cojocariu)와의 인터뷰에서, 켄라이트는 사이트의 서브도메인을 서브폴더로 전환한 후 오가닉 트래픽(organic traffic)이 증가한 여러 브랜드의 사례를 공유했습니다.

나는 여러 브랜드가 국가별 서브도메인을 국가별 서브폴더로 전환한 후 오가닉 트래픽 증가를 경험한 것을 봤습니다. 이런 현상은 보통 특정 국가 한두 곳에서 링크 권한(link equity)이 집중돼 있고, 상대적으로 덜 성과를 내던 국가 사이트들이 있었을 때 발생했습니다.” – 스티븐 켄라이트

이는 콘텐츠를 하나의 도메인 아래 서브폴더로 통합하면 링크 권한을 보다 효과적으로 분산할 수 있어서, 순위를 올리기 어려웠던 국가별 사이트들의 성과가 개선될 수 있음을 시사합니다.

파질리온 미디어(Fazillion Media)의 창립자인 사이러스 셰퍼드(Cyrus Shepard) 역시 이런 관점을 뒷받침하며, 서브폴더로 전환한다고 항상 순위가 오르는 건 아니지만, 그 반대 경우, 즉 서브폴더에서 서브도메인으로 전환해서 SEO적으로 이득을 얻는 경우는 거의 찾아보기 힘들다고 지적합니다.

서브폴더로 이동한다고 항상 순위가 보장되는 것은 아니며 완벽하지도 않습니다. 하지만 그 반대로 서브폴더에서 서브도메인으로 이동해서 이득을 보는 경우는 거의 없습니다.” – 사이러스 셰퍼드

결국, 콘텐츠를 서브폴더 안에서 관리하는 것이 일반적으로 SEO에 가장 효과적인 방법이며, 서브도메인은 별도의 권한 구축을 위한 추가적인 노력이 필요하다는 걸 의미합니다.

SEO 커뮤니티가 의견이 나뉘는 이유

서브폴더 vs 서브도메인 논쟁은 수년간 계속 이어져 왔는데, 그 이유는 다음과 같습니다:

1. 구글의 공식 입장 vs 실제 SEO 데이터의 차이

구글은 서브도메인과 서브디렉토리가 SEO 측면에서 동일하게 취급된다고 여러 차례 발표했어요. 하지만 다양한 SEO 실험과 사례 연구들은 다르게 이야기합니다. 몬스터닷컴 (Monster.com)의 사례가 대표적이에요.

Case Study: 몬스터닷컴의 서브도메인 → 서브디렉토리 전환

  • 상황: 몬스터닷컴은 원래 국가별 구인 목록을 서브도메인으로 운영했어요. (예: jobs.monster.co.uk, jobs.monster.de)

  • 액션: 이를 메인 도메인의 서브디렉토리로 전환했습니다. (예: monster.co.uk/jobs/, monster.de/jobs/)

  • 결과: 전환 후, Monster.co.uk 의 검색 가시성(search visibility)은 무려 116% 증가했고, 오가닉 트래픽 역시 크게 향상되었습니다.

서브디렉토리 변경 이후, 트래픽이 상승한 사례
서브디렉토리 변경 이후, 트래픽이 상승한 사례

이러한 사례는 서브디렉토리가 일반적으로 서브도메인보다 SEO 측면에서 더 뛰어난 결과를 보인다는 것을 나타내며, 구글의 공식 발표와는 상충됩니다.

2. 알고리즘 투명성 부족

구글은 자주 검색 알고리즘을 업데이트하지만, 구체적인 내용을 항상 공개하지는 않아요. 이러한 알고리즘 투명성 부족은 SEO 최적화에 대한 혼란과 불확실성을 키웁니다. 그래서 SEO 전문가들은 명확한 지침 없이 관찰된 결과나 사례 연구에 더 의존하게 됩니다.

예를 들어, 도메인 등록 서비스인 아이원트마이네임(IWantMyName)은 블로그를 서브디렉토리에서 서브도메인으로 전환한 후 오가닉 트래픽이 급격히 감소했습니다.

Case study: 아이원트마이네임의 블로그 이전

  • 상황: 원래 블로그를 서브디렉토리(iwantmyname.com/blog) 에서 운영했습니다.

  • 액션: 2014년 7월, 블로그를 서브도메인(blog.iwantmyname.com) 으로 이동했습니다.

  • 결과: 전환 후 오가닉 트래픽이 무려 47%나 감소하여, 구글이 서브도메인을 서브디렉토리와 동등하게 취급하지 않았음을 보여줬어요.

서브도메인으로 변경한 이후, 트래픽이 감소한 사례

이러한 사례들은 구글의 알고리즘이 항상 공식 입장과 일치하지 않을 수도 있음을 다시 한번 보여줍니다.


결국, SEO 성과는 도메인 권한, 내부 링크 구조, 콘텐츠 품질 등 여러 가지 요소에 영향을 받기 때문에, 사이트 구조에 따라 실제 트래픽과 순위가 크게 달라질 수 있습니다.

서브도메인과 서브디렉토리가 SEO에 미치는 영향

웹사이트 구조를 만들 때 서브디렉토리(subfolder 또는 subdirectory)와 서브도메인(subdomain) 중 어떤 것을 선택하느냐는 SEO에 큰 영향을 줍니다. 이 결정을 내릴 때 고려해야 할 주요 사항들을 정리해 볼게요.

1. 링크 권한(Link Equity)과 도메인 권위(Domain Authority)

링크 권한(혹은 링크 주스)은 링크를 통해 한 페이지에서 다른 페이지로 전달되는 가치로, 서브폴더와 서브도메인 중 무엇을 선택하느냐에 따라 SEO 효과가 다르게 나타나요.

  • 서브폴더: 서브폴더는 주 도메인의 권위를 그대로 상속받기 때문에 검색 순위를 빠르게 높이는 데 유리해요.

    • 예시: 만약 vanilla.com의 도메인 권위가 강력하다면, vanilla.com/blog의 블로그는 다음과 같은 이유로 SEO에서 유리한 위치를 갖게 됩니다.

      • vanilla.com으로 들어오는 백링크(backlink)들이 블로그의 SEO에도 긍정적인 영향을 줍니다.

      • 메인 사이트로부터의 내부 링크가 블로그의 가시성을 높입니다.

      • 구글이 블로그를 신뢰할 수 있는 도메인의 일부로 인식해 더 높은 순위 가능성을 부여합니다.

  • 서브도메인: 검색 엔진은 서브도메인을 별개의 사이트로 취급하기 때문에, 독자적으로 권위를 구축해야 합니다.

    • 예시: blog.vanilla.com의 블로그는 자체적인 백링크 프로필과 신뢰성을 따로 구축해야 하는데, 그 이유는 다음과 같습니다.

      • 구글은 서브도메인을 독립된 사이트로 봅니다.

      • 블로그가 특정 주제를 다룬다면, 그 주제와 관련된 전문적인 백링크가 따로 필요합니다.

      • 독립적인 백링크 프로필은 구글 알고리즘 변화에 따른 영향을 분리할 수 있습니다.

2. 내부 링크(Internal Linking)에 미치는 영향

내부 링크(인터널 링크) 는 웹사이트 내에서 도메인 권위를 효과적으로 배분하는 중요한 역할을 합니다. 서브폴더와 서브도메인은 내부 링크 전략에 서로 다른 영향을 줘요.

  • 서브폴더: 모든 콘텐츠가 같은 도메인 안에 있어서 내부 링크가 쉽고, 사이트 전체의 SEO 성과를 높일 수 있어요.

    • 예시: shoes.com 사이트에서 shoes.com/about 페이지에서 쉽게 shoes.com/blog로 내부 링크를 만들어 SEO를 강화할 수 있습니다.

  • 서브도메인: 메인 도메인과 서브도메인 간 링크가 도메인 권한을 효과적으로 전달하지 못할 수 있어서 내부 링크 구조가 복잡해지고 효율성이 떨어질 수 있어요.

3. 키워드 카니발라이제이션(Keyword Cannibalization) 위험

키워드 카니발라이제이션이란 동일한 키워드를 두고 한 사이트 내 여러 페이지가 경쟁하여 SEO에 악영향을 주는 현상입니다. 서브폴더와 서브도메인은 이를 다음과 같이 다르게 다룹니다.

  • 서브폴더: 같은 사이트 구조 안에 콘텐츠를 통합함으로써 키워드 중복 타겟팅을 최소화할 수 있습니다.

    • 예시: vanilla.com/news와 vanilla.com/blog가 각각 다른 키워드를 목표로 하면 서로 경쟁할 일이 없습니다.

  • 서브도메인: 메인 도메인과 서브도메인이 같은 키워드를 목표로 할 경우 서로 경쟁하여 SEO 성과가 떨어질 수 있어요.

    • 예시: vanilla.com과 news.vanilla.com에서 같은 주제로 글을 발행한다면, 동일한 키워드를 두고 경쟁하게 되어 순위 상승이 어려워질 수 있습니다.

더 알아보기

4. 크롤링(Crawling) 및 인덱싱(Indexing)의 차이

크롤링은 검색엔진이 웹 페이지를 찾아 읽는 과정이고, 인덱싱은 검색엔진 데이터베이스에 페이지를 추가하는 것을 말합니다. 서브폴더와 서브도메인은 이 과정에 다음과 같은 차이를 보입니다.

  • 서브폴더: 메인 도메인의 일부분으로 인식되기 때문에 검색엔진이 더 쉽게 크롤링하고 인덱싱할 수 있습니다.

  • 서브도메인: 검색엔진이 별도의 사이트로 인식하기 때문에 올바르게 크롤링되고 인덱싱되려면 추가적인 설정이 필요할 수 있습니다.

    • 예시: blog.vanilla.com의 경우 사이트맵(sitemap)이나 기타 추가 설정을 통해 검색엔진이 더 잘 인덱싱할 수 있도록 해야 합니다. (구글 샌드박스 알아보기)

5. 검색 결과 순위에 미치는 영향

서브폴더와 서브도메인은 검색 순위에 다음과 같은 영향을 줍니다.

  • 서브폴더: 주 도메인의 권한을 이어받기 때문에 검색 결과에서 더 높은 순위를 얻을 가능성이 큽니다.

  • 서브도메인: 독자적으로 관련성과 권위를 입증해야 하기 때문에 검색 결과 상위에 오르는 데 상대적으로 더 오랜 시간이 걸릴 수 있습니다. (구글 샌드박스 알아보기)

서브도메인을 언제 사용해야 할까?

1. 웹사이트 섹션을 명확하게 분리할 때

서브도메인은 여러 가지 서비스를 제공하거나 이커머스, 블로그, 고객 지원 포털 등을 메인 사이트와 분리해서 운영해야 하는 기업에 매우 유용합니다.

2. 서로 다른 시장 또는 언어를 타겟팅할 때

글로벌 비즈니스를 운영할 때, 서브도메인을 통해 특정 국가나 언어에 맞는 현지화된 콘텐츠를 제공할 수 있어요. 각 서브도메인은 검색엔진이 별도의 사이트로 인식하므로, 각 지역별로 최적화하기 쉬워집니다.

예시: 프랑스 사용자에게는 fr.mysite.com, 독일 사용자에게는 de.mysite.com을 운영하면 현지 검색 결과에서 더 잘 나타나게 됩니다.

3. 메인 사이트에 영향을 주지 않고 테스트할 때

서브도메인은 새로운 기능, 디자인, 또는 프로젝트를 메인 사이트의 SEO에 영향을 주지 않고 테스트할 때 좋은 선택입니다.

예시: beta.mysite.com을 이용하면 메인 사이트(mysite.com)에 적용하기 전에 새 레이아웃을 자유롭게 실험할 수 있습니다.

4. 사업 부문별 독립적 관리가 필요할 때

대기업은 종종 여러 브랜드나 사업 부문을 개별적으로 관리하며 각각의 사이트 구조와 콘텐츠 전략이 필요합니다. 서브도메인을 사용하면 브랜드는 통일된 상태로 유지하면서도 독립적으로 운영할 수 있습니다.

예시: 여러 브랜드를 보유한 기업이라면 각 브랜드에 맞춰 brand1.mysite.com, brand2.mysite.com을 만들어 독립적인 전략과 마케팅 팀을 운용할 수 있습니다.

5. 브랜딩 전략상 분리할 필요가 있을 때

한 회사가 각기 다른 서비스나 제품을 제공하고 브랜딩을 분리해야 하는 경우, 서브도메인을 통해 서비스를 구분하면서도 메인 비즈니스와 연결성을 유지할 수 있어요.

예시: 테크 기업이 주요 제품과는 별도로 교육 콘텐츠를 제공할 때 academy.mysite.com을 사용하는 방식입니다.


서브도메인 사용 시 고려해야 할 점

1. 도메인 권한의 분리

구글은 서브도메인을 별도의 사이트로 간주하기 때문에, 메인 도메인의 권한을 자동으로 이어받지 않습니다. 따라서 서브폴더보다 검색엔진 상위 노출이 더 어려울 수 있어요.

2. SEO 관리가 더 복잡해짐

서브도메인은 각기 별도의 SEO 전략을 요구합니다. 키워드 최적화, 링크 빌딩, 기술적인 세팅까지 각각 관리해야 하므로 업무량이 증가합니다.

예시: news.mysite.com과 reviews.mysite.com을 각각 운영할 경우, 콘텐츠 전략과 백링크 구축을 별도로 해야 합니다.

3. 키워드 중복 경쟁(cannibalization) 위험 증가

여러 서브도메인이 비슷한 키워드를 타겟팅하면, 서로 경쟁하여 검색 순위가 낮아질 수 있습니다.

4. 복잡해지는 사이트 내비게이션

다수의 서브도메인은 사용자의 내비게이션을 더 어렵게 만들고, 검색엔진이 효율적으로 크롤링하기 어려워질 수 있습니다. 이는 링크 오류(broken link)와 일관되지 않은 사용자 경험을 초래할 가능성도 높입니다.

5. 추가 유지보수 비용 발생

서브도메인은 SSL 인증서, 분석 도구 설정, 보안 업데이트 등을 각각 별도로 설정해야 하므로 유지보수와 비용이 증가합니다.

예시: 여러 서브도메인을 운영하면 각기 별도의 구글 서치 콘솔(Google Search Console) 프로필을 관리해야 하지만, 서브폴더로 운영할 때는 관리가 훨씬 간단해집니다.


서브도메인 성공 사례

글로벌 웹사이트

아마존은 국가별 현지화를 위해 서브도메인 사용 (예: 프랑스 - fr.amazon.com, 일본 - jp.amazon.com)

별도 사업부문

에어비앤비(Airbnb)는 서로 다른 고객군에 맞춤형 콘텐츠 제공을 위해 서브도메인 사용 (예: blog.airbnb.com, host.airbnb.com)


그래서 서브도메인은 언제 선택해야 할까요?

  • 서로 다른 사업부나 브랜드를 독립적으로 운영할 때

  • 실험적인 기능이나 프로젝트의 베타 테스트를 할 때

  • 고객 포털 등 특정 사이트 기능을 기술적으로 분리할 필요가 있을 때

하지만 대부분의 기업에게는 도메인 권한을 통합하고, 사이트 관리를 단순화하며, 효과적인 내부 링크 구조를 제공하는 서브폴더(서브디렉토리)가 SEO에 있어 더 나은 선택일 가능성이 높습니다.

서브디렉토리는 언제 사용해야 할까?

1. 메인 도메인의 권한을 활용할 때

서브디렉토리(서브폴더)의 가장 큰 장점은 메인 도메인의 SEO 권한을 그대로 물려받는다는 것입니다. 따라서 서브디렉토리에 있는 페이지들은 검색 결과에서 빠르게 높은 순위를 얻을 수 있습니다.

2. 콘텐츠와 디자인의 통일성 유지

서브디렉토리는 메인 사이트의 일부분이기 때문에 모든 콘텐츠에 걸쳐 디자인과 브랜드 경험이 일관적으로 유지됩니다. 이는 사용자 경험을 높이고 브랜드 정체성을 강화하는 데 효과적이에요.

3. 더 높은 트래픽과 전환율

사용자들은 콘텐츠가 하나의 도메인 아래에서 통합된 사이트를 더 신뢰합니다. 이는 방문자들이 별도의 사이트로 이동하는 느낌이 아니라 같은 사이트 내에서 이동하는 느낌을 주기 때문에, 사용자 참여도와 트래픽, 그리고 전환율이 높아질 가능성이 큽니다.

4. 더 효과적인 SEO 구조와 사이트 내비게이션

서브디렉토리는 하나의 도메인 아래 콘텐츠가 묶여 있어서 검색엔진이 콘텐츠를 크롤링하고 인덱싱하기 쉽습니다. 잘 짜인 서브디렉토리 구조는 내부 링크를 강화해 링크 권한(Link Equity)이 효과적으로 흘러가도록 도와줍니다.

5. 간편한 콘텐츠 관리

서브폴더는 웹사이트 구조를 논리적이고 깔끔하게 관리할 수 있게 도와줍니다. 이는 사용자 경험뿐만 아니라 검색엔진이 사이트의 콘텐츠 계층을 이해하는 데에도 도움이 됩니다.


서브디렉토리 선택 시 고려할 점

1. 콘텐츠 섹션 분리에 한계가 있음

서브도메인과 달리, 서브폴더는 콘텐츠 유형을 완벽하게 분리하기 어렵습니다. 만약 특정 서비스, 사업부문, 기술적 구조가 완전히 독립적인 구성을 필요로 한다면, 서브도메인이 더 나은 선택이 될 수 있습니다.

2. 다국어 SEO 전략 에는 덜 효과적일 수 있음

서브폴더는 국제적인 SEO 전략(다국적·다국어 타겟팅)에서 서브도메인보다 효과가 떨어질 수 있습니다. 예를 들어, 프랑스 사용자를 위한 adidas.com/fr/ 구조도 가능하지만, 검색엔진은 명확한 지역 타겟팅을 위해 fr.adidas.com 같은 국가별 서브도메인을 더 선호합니다.

3. 실험의 부정적 영향이 전체 사이트에 미칠 수 있음

서브디렉토리에서 새로운 레이아웃이나 콘텐츠 전략을 실험할 경우, 실패했을 때 SEO 성과에 끼치는 악영향이 사이트 전체에 영향을 미칠 수 있어, 대규모 테스트에 대한 위험성이 큽니다.

4. SEO 최적화의 유연성 부족

서브폴더는 메인 도메인과 기술 설정을 공유하기 때문에 개별적인 커스터마이징에 한계가 있습니다. 만약 독립적인 SEO 전략이나 특정 키워드 타겟팅, 특수한 기술 설정이 필요하다면 서브도메인이 더 유연한 선택이 될 수 있어요.


Case study: HotPads 블로그 이전 사례

  • 전환 전: blog.hotpads.com (서브도메인)

  • 전환 후: hotpads.com/blog (서브디렉토리)

개요:

HotPads는 SEO 성과를 높이기 위해 2014년 블로그를 서브도메인에서 서브디렉토리로 이전했습니다. 이 전환은 사이트의 리브랜딩 및 워드프레스로의 플랫폼 변경과 콘텐츠 정리의 일환으로 이루어졌습니다.

결과:

이전 직후 오가닉 트래픽이 급증해, 트래픽이 빠르게 두 배 이상 증가했습니다. 블로그는 hotpads.com 의 강력한 도메인 권한 덕분에 검색 순위와 가시성이 크게 개선되었습니다.

@randfish 우리는 HotPads 블로그를 서브도메인에서 서브폴더로 옮겼습니다. 무슨 일이 벌어졌는지 보세요. — 존 도허티(John Doherty), 2015년 2월 7일


서브디렉토리는 이런 경우에 적합해요:

  • 도메인의 권한을 활용하여 빠르게 순위를 올리고 싶을 때

  • 브랜딩과 사용자 경험을 전체 사이트에서 통일하고 싶을 때

  • SEO 관리와 내부 링크 구조를 간소화하고 싶을 때

  • 콘텐츠를 하나의 사이트 아래 체계적으로 관리하고 싶을 때

다만 콘텐츠의 명확한 분리, 글로벌 SEO 타겟팅, 독립적인 SEO 전략이 필요하다면 서브도메인이 더 좋은 선택이 될 수 있어요.


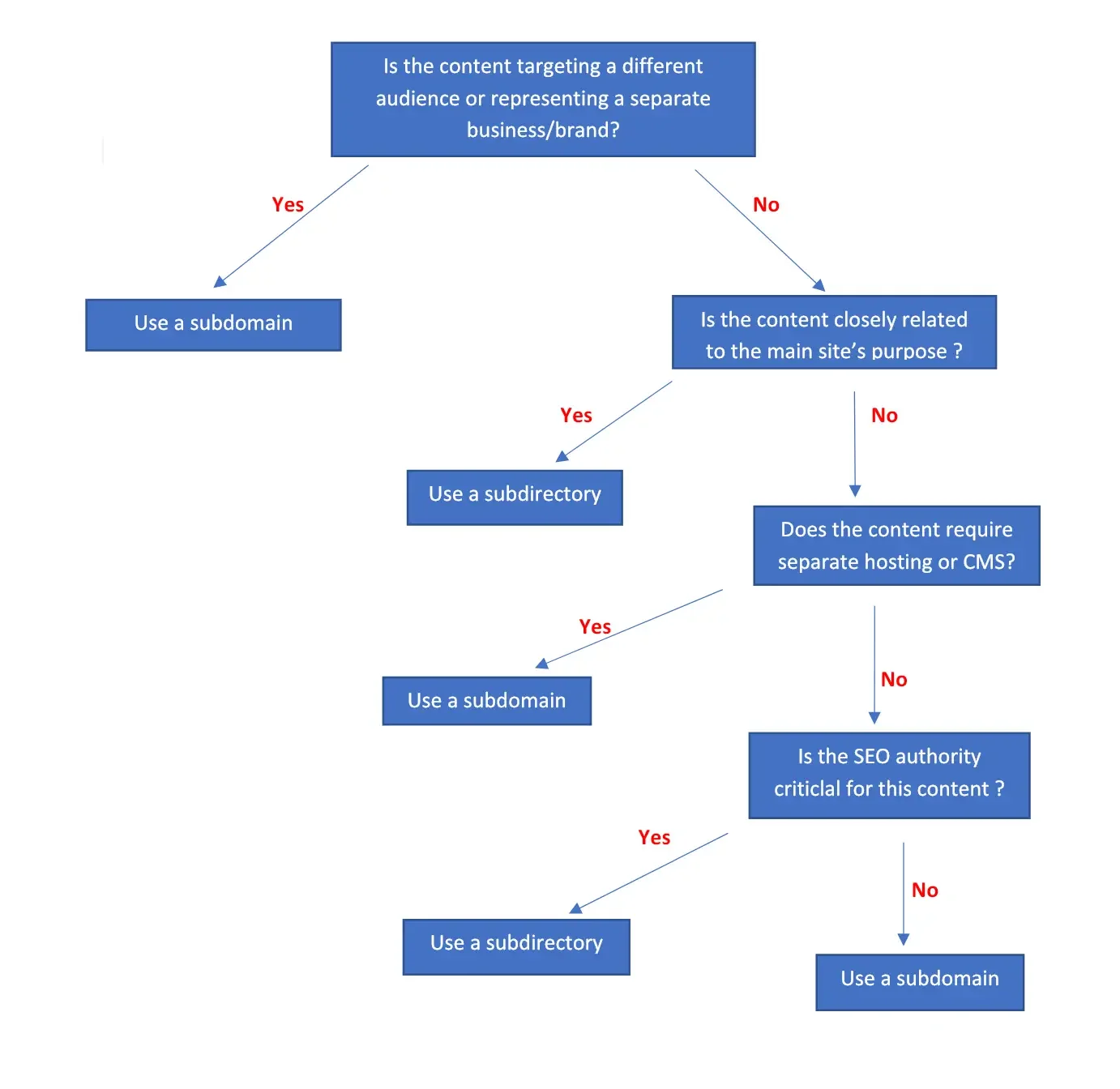
서브도메인과 서브디렉토리 중 무엇을 선택해야 할까?

서브도메인과 서브디렉토리 중 하나를 선택하는 일은 상당히 중요한 결정입니다. 이 결정은 여러분의 SEO, 브랜딩, 사용자 경험, 심지어 사이트 관리에 필요한 업무량까지 큰 영향을 미칩니다.

결정을 내리기 전에, 다음의 핵심 질문을 스스로에게 던져보세요.

  • 비즈니스 목표는 무엇인가요? (별도의 브랜드를 구축하고 싶은가요, 아니면 하나의 브랜드 아래 통합하고 싶은가요?)

  • 기술적인 요구사항은 무엇인가요? (여러 개의 서브도메인을 관리할 기술적 자원과 능력이 있나요?)

  • 미래에 사이트가 어떻게 확장될까요? (글로벌로 진출하거나 새로운 서비스를 계속 추가할 계획인가요?)

이제 하나씩 구체적으로 살펴볼게요.


1. 비즈니스 목표: 무엇을 이루고 싶은가요?

웹사이트가 전체 사업 전략에 어떤 역할을 하는지 생각해 보세요.

  • 별도의 브랜드로 명확히 구분해야 한다면 → 서브도메인

  • 통합된 브랜드 전략이 필요하다면 → 서브디렉토리


2. 기술적 고려사항: SEO에 어떤 영향을 줄까요?

SEO는 중요한 요소입니다. 구글은 서브도메인을 별도의 웹사이트로 취급하기 때문에, 각 서브도메인은 독자적으로 권위를 쌓아야 합니다. 반면, 서브디렉토리는 메인 사이트의 SEO 파워를 활용하기 때문에 더 쉽게 상위 노출을 기대할 수 있어요.

  • SEO 효과를 하나로 통합하고 싶다면 → 서브디렉토리

  • 다국어 사이트나 국가별 구성이 필요하다면 → 서브도메인


3. 자원 고려사항: 얼마나 많은 관리 업무를 감당할 수 있나요?

서브도메인을 관리하는 건 여러 개의 웹사이트를 운영하는 것과 같습니다. 각 서브도메인은 다음과 같은 사항이 별도로 필요해요.

  • 개별 SEO 전략 수립

  • 별도의 Google Search Console 세팅

  • SSL 인증서, 분석 툴, 보안 업데이트 등 개별 유지보수 작업

만약 이를 관리할 충분한 자원이 없다면, 관리가 더 간단한 서브디렉토리를 선택하는 게 좋습니다.

  • 작은 팀이거나 자원이 제한적이라면 → 서브디렉토리

  • 여러 개의 사이트를 관리할 역량이 있다면 → 서브도메인 선택 가능


4. 향후 확장성: 사이트가 얼마나 성장할까요?

장기적으로 생각해 보세요. 글로벌 확장이나 다양한 서비스, 브랜드, 사업부문으로의 확장을 계획하고 있다면 서브도메인이 좋은 선택입니다. 반대로 모든 콘텐츠와 서비스가 하나의 큰 생태계 안에 속해 있다면 서브디렉토리가 더 적합합니다.

  • 글로벌 확장이나 독립적 사업 부문을 계획 중이라면 → 서브도메인

  • 하나의 강력한 사이트 아래 모든 것을 통합할 계획이라면 → 서브디렉토리

서브도메인과 서브디렉토리 선택 기준
서브도메인과 서브디렉토리 선택 기준

결국, 여러분의 사이트가 가진 목표와 상황에 맞춰 가장 적절한 구조를 선택하는 것이 중요합니다.

서브도메인과 서브디렉토리: 베스트 프랙티스

서브도메인과 서브디렉토리 중 어떤 방식을 선택하든, 올바른 웹사이트 설정을 위해 꼭 기억해야 할 점들이 있어요. SEO와 사용자 경험 모두를 원활하게 만들기 위한 베스트 프랙티스를 살펴볼게요.


1. 기술적 설정 가이드

우선 기술적인 설정을 제대로 하는 게 무엇보다 중요합니다. 초기 설정이 잘못되면 나중에 문제를 일으킬 수 있기 때문이죠.

  • DNS 설정

    서브도메인을 사용할 경우 DNS(도메인 네임 시스템)를 정확히 설정하세요. DNS가 올바르게 구성되어야 서브도메인이 웹사이트 내 정확한 위치를 가리킬 수 있습니다.

  • SSL 인증서

    서브도메인이든 서브디렉토리든 상관없이 SSL 인증서(사용자와 웹사이트 간의 정보를 암호화해 안전하게 보호하는 인증서)를 꼭 적용하세요. SSL 인증서는 웹사이트의 보안은 물론이고, SEO 순위에도 긍정적인 영향을 줍니다.


2. 구현 과정에서의 SEO 고려 사항

SEO는 구글과 같은 검색엔진에 여러분의 웹사이트가 잘 노출되는 데 매우 중요합니다. 서브도메인과 서브디렉토리를 설정할 때 다음 내용을 꼭 고려하세요.

(1) 서브디렉토리 URL 구조

  • 키워드 활용

URL에는 페이지 내용을 잘 나타내는 관련 키워드를 포함하세요. 사용자와 검색엔진 모두에게 페이지 내용을 명확히 전달할 수 있습니다.

예시: cooking.com/blog/how-to-make-chocolate-cake

  • 계층적 구조 유지

콘텐츠를 명확하고 논리적인 계층으로 구성하세요. 서브디렉토리는 콘텐츠를 하나의 메인 카테고리 아래 관리할 수 있어 특히 효과적입니다.

예시: 블로그 섹션을 확장할 경우 다음과 같은 구조를 사용할 수 있습니다.

- cooking.com/blog/article-1
- cooking.com/blog/article-2
- cooking.com/blog/tips

  • 깔끔한 URL

긴 숫자나 불필요한 특수문자, 복잡한 매개변수(parameters)를 사용하지 마세요. URL은 짧고, 설명적이며, 키워드 중심적으로 구성하는 것이 가장 좋습니다.

단어 사이에는 하이픈(-)을 사용하세요. 검색엔진은 하이픈을 띄어쓰기로 인식하지만, 언더스코어(_)는 그렇지 않습니다.

(2) 서브도메인 URL 구조

  • 독립된 사이트로 인식

각 서브도메인은 SEO를 개별적으로 생각해야 합니다. 따라서 각 서브도메인의 권위를 키우기 위한 강력한 백링크 구축이 중요합니다.

  • 키워드 활용

서브도메인 내에서도 URL에 관련 키워드를 꼭 포함시키세요.

  • 콘텐츠 조직화

서브도메인은 별개의 사이트로 취급되지만, 내부적으로 깔끔한 URL 구조를 유지할 수 있습니다.

예시: 블로그 포스트의 경우

- blog.shoes.com/article-1
- blog.shoes.com/article-2
- blog.shoes.com/fashion-tips

3. 흔히 저지르는 실수와 피해야 할 점

다음과 같은 흔한 실수는 피해야 합니다.

  • 중복 콘텐츠(Duplicate Content)

동일한 콘텐츠가 여러 위치에서 나타나지 않도록 주의하세요. 구글은 중복 콘텐츠를 싫어하며, SEO에 불이익을 줄 수 있습니다.

  • 리다이렉트 설정(301 Redirect)

콘텐츠를 이동하거나 URL을 변경할 경우, 반드시 301 리다이렉트(영구 리다이렉션)를 설정해 기존 페이지의 SEO 가치를 잃지 않도록 하세요. 이는 서브도메인과 서브디렉토리 모두에 적용됩니다.

  • 페이지 속도와 성능 관리

느린 페이지는 검색 순위에 악영향을 미칠 수 있습니다. 페이지 로딩 속도와 전반적인 웹사이트 성능을 꾸준히 점검하세요.

4. 콘텐츠 이전(마이그레이션) 시 관리

콘텐츠를 이전하거나 새로운 구조로 전환할 계획이라면, 다음 단계를 꼭 따라주세요.

  • SEO 감사(SEO Audit)

콘텐츠 이전 전, 웹사이트의 SEO 상태를 철저히 점검하는 SEO 감사를 실시하세요. 콘텐츠 이전 과정에서 SEO 가치를 잃지 않도록 준비해야 합니다.

  • 301 리다이렉트 설정

새로운 URL로 콘텐츠를 옮길 때는 반드시 301 리다이렉트를 설정해 검색엔진이 변경사항을 명확히 이해하고, SEO 가치가 그대로 유지되도록 하세요.

  • 성과 추적하기

이전 전후의 성과를 구글 애널리틱스(웹사이트 트래픽을 추적하는 도구)와 구글 서치 콘솔을 활용하여 모니터링하고, 성과 변화를 꼼꼼히 관리하세요.

마무리: 내 웹사이트에 맞는 선택하기

서브도메인과 서브디렉토리(서브폴더) 중 어떤 방식을 선택할지는 여러분의 구체적인 필요와 목표에 달려 있어요. 모든 사이트에 적용 가능한 정답은 없죠. 만약 서로 다른 시장을 타겟팅하거나 브랜딩에서 더 큰 유연성이 필요하다면, 서브도메인이 더 좋은 선택일 수 있어요. 반면 SEO의 힘을 한 곳으로 모으고, 메인 도메인의 권위를 강화하는 데 초점을 두고 있다면 서브디렉토리가 더 적합할 가능성이 큽니다.

만약 웹사이트 구조 이전이나 변경을 고려하고 있다면, 지금이 여러분의 플랫폼을 전반적으로 재점검할 아주 좋은 기회일 수 있습니다.

어디서부터 시작해야 할지 잘 모르겠다면, 저희가 준비한 블로깅 플랫폼 가이드를 참고해보세요!

Share article
inblog logo

SEO와 리드 수집을 위한 기업용 블로그

All rights reserved © 2023

Twitter LinkedIn

제품

  • 제품 살펴보기
  • 제품 소개서
  • 가격 안내
  • 데모 미팅 신청

리소스

  • 제품 가이드
  • 고객 사례
  • SEO 가이드
  • SEO 전문가 인터뷰

비교

  • 블로그 플랫폼 비교
  • vs 워드프레스
  • vs 고스트
  • vs 미디엄
  • vs 웹플로우
  • vs 프레이머

회사

  • 이용 약관
  • 개인정보 처리 방침