Subdomain vs Subdirectory : Which one is better for SEO and why ? (2025)

Choosing the right structure for your site can make a real difference in SEO. Understand how subdomains and subdirectories impact rankings, and learn which one is the best fit for your strategy !
Liana Madova's avatar
Feb 14, 2025
Subdomain vs Subdirectory : Which one is better for SEO and why ? (2025)
Contents
Quick answer :Basic definitions and examplesWhat is a Subdirectory?What is a Subdomain?Key differences between subdomains and subdirectoriesGoogle's official stanceWhy the SEO community is dividedCase Study: IWantMyName’s blog migrationSEO implications1. Link equity and domain authority2. Impact on internal linking3. Keyword cannibalization risks4. Crawling and indexing differences5. Impact on rankingsWhen to use subdomains?1. Clear separation of website sections2. Targeting different markets or languages3. Testing without affecting the main site4. Separate management for business units5. Branding considerationsThings to consider when opting subdomains1. Separation of domain authority2. More complex SEO management3. Risk of keyword cannibalization4. Complicated site navigation5. Additional maintenance and costsExamples of successful subdomain useInternational websitesSeparate business unitsSo you should use a subdomain when :When to use subdirectories?1. Benefit from main domain authority2. Unified content and design3. Higher traffic and conversion rates4. Better SEO structure and navigation5. Simplified content organizationThings to consider when opting subdirectories1. Limited separation of sections2. Less effective for international SEO3. Risk of site-wide impact from experiments4. Less flexibility in SEO optimizationHow to make the right choice?1. Business considerations: What are you trying to achieve?2. Technical considerations: How will it affect your SEO?3. Resource considerations: How much work are you willing to put in?4. Future scalability: will your site grow?Final thoughts: making the right choice for your siteFAQ: Subdomains vs Subdirectories

If you're planning to restructure or add new sections to your website, you've probably wondered: Should you use a subdomain or subdirectory? 

It’s a big decision that can impact your SEO, rankings, and overall website performance.

This decision has a direct impact on your SEO, rankings, and user experience.

While subdirectories usually perform better in SEO because they inherit authority from the main domain, subdomains provide flexibility when you need separation (like for international sites or different services).

The truth is, both options have their pros and cons, and the best choice depends on your specific needs.

In this guide, we’ll break it all down so you can make the right decision for your site.

Quick answer :

Subdomain vs Subdirectory:

  • Subdomains → Best for international SEO, testing environments, or separating distinct services (example: support.example.com).

  • Subdirectories → Best for SEO because they inherit domain authority, simplify management, and consolidate link equity (example: example.com/blog).

  • Google’s stance → Technically treats both the same, but case studies show subdirectories usually rank better.

Basic definitions and examples

What is a Subdirectory?

 A subdirectory (also called a subfolder) is a folder within the main domain that helps organize content under the same website structure.

Example :

  • websitename.com/blog → The blog is structured as an internal folder of the main site.

They are commonly used to categorize content, improving site navigation and maintaining a unified domain authority.

What is a Subdomain?

 A subdomain is an extension of the main domain that operates as a separate entity with its own URL structure. It is added before the main domain and can host distinct content.

Example :

  • blog.websitename.com→ The blog exists as an independent entity separate from the main site.

They are often used to separate different types of content or services while still being linked to the main domain.

Comparison of subdomain vs subfolder structure: subdomain shows a main tab with 3 folders and a separate tab for the blog, while subfolder shows 3 folders with the blog within one of the folders

Key differences between subdomains and subdirectories

Criteria

Subdomain

Subdirectory

URL Structure

blog.chocolate.com

chocolate.com/blog

Technical Setup

Requires DNS (Domain Name System) configuration

No DNS setup required

Hosting

Can be hosted on a separate server

Hosted on the same server as the main site

Management

Independent, requires separate maintenance

Centralized, single management for the entire site

Website Organization

Best for distinct sections/services (shop.chocolate.com)

Best for content organization (chocolate.com/blog)

SEO Impact & Indexing

Treated as a separate site, which may dilute domain authority

Strengthens domain authority as part of the main site

Costs

May require separate hosting, SSL certificates(a digital file that encrypts data between a website and users, ensuring secure HTTPS connections and protecting sensitive information)

More cost-effective, uses main site’s resources

Subdomains: Best for separating independent or specialized sections (different languages, an e-commerce store, or support center).

Subdirectories: Ideal for centralizing content and strengthening the overall SEO performance of the main site.

InBlog lets you connect your blog to your own domain, supporting both subdirectories and subdomains. This keeps all your SEO power focused on your main site. It’s compatible with Next.js, Vercel, AWS Amplify, Webflow, Framer, and Cloudflare (custom headers), making it a great choice for B2B SEO-friendly blogging.

 

Google's official stance

Historically, Google treated subdomains as completely separate sites, which could dilute the domain’s overall authority. This led many SEO specialists to prefer subdirectories.

Over time, Google has improved its ability to associate subdomains with their parent domains. However, real-world SEO data still suggests that subdirectories tend to yield stronger results in search rankings.

However, in practice, many SEO experts observe key differences:

  • Subdirectories often perform better in SEO rankings because they consolidate authority under the main domain.

In an interview with Adrian Cojocariu, a passionate SEO analyst, Kenwright shared his experience working with multiple brands that saw increased organic traffic after migrating from international subdomains to international subfolders.

Stephen Kenwright emphasizes that subfolders are almost always preferable to subdomains, except when technical limitations make their use impossible.

 

"I’ve worked with several brands who have experienced an increase in organic traffic when migrating from international subdomains to international subfolders, this usually occurs when there’s a lot of link equity in one or two countries and less-favored international sites are underperforming."

 — Stephen Kenwright

 

This suggests that consolidating content under a single domain with subfolders helps distribute link equity more effectively, benefiting international sites that might otherwise struggle to rank.

Further supporting this perspective, Cyrus Shepard, Founder at Fazillion Media, highlights that while moving to subfolders doesn’t always guarantee a ranking boost, the opposite, gaining SEO benefits when switching from a subfolder to a subdomain is extremely rare:

"Although a boost isn’t guaranteed and it’s far from perfect, the reverse (a boost when moving from a subfolder to a subdomain) almost never happens.

— Cyrus Shepard

This reinforces the idea that keeping content within subfolders is generally the best approach for SEO, as subdomains often require additional effort to build authority separately.

 

Why the SEO community is divided

The debate between subfolder vs subdomain has persisted for years due to several reasons:

1. Google’s official statements vs real-world data

Google has repeatedly stated that subdomains and subdirectories are considered equal in terms of SEO. However, numerous SEO experiments and case studies suggest otherwise. For instance, Monster.com provides a compelling example that challenges Google's claim.

Case Study: Monster.com Migration from Subdomain to Subdirectory

  • Context: Monster.com originally hosted its country-specific job listings on subdomains (jobs.monster.co.uk, jobs.monster.de).

  • Action: They moved these subdomains into subdirectories under their main domain (monster.co.uk/jobs/ and monster.de/jobs/).

  • Result: Following the migration, Monster.co.uk saw a 116% increase in search visibility and a significant improvement in overall organic traffic.

Visibility index charts showing sharp SEO improvement after migrating from subdomains to subdirectories for jobs.monster.co.uk and jobs.monster.de

This case study suggests that subdirectories often yield better SEO results compared to subdomains, contradicting Google’s official stance.

 

2. Algorithm transparency issues

Google frequently updates its search algorithms but does not always discloses the specific impact of these changes. This lack of transparency adds to the confusion and uncertainty regarding SEO best practices. Without clear guidelines, SEO professionals must rely on observed patterns and case studies.

For example, IWantMyName, a domain registration service, experienced a drastic decline in organic traffic after shifting its blog from a subdirectory to a subdomain.

Case Study: IWantMyName’s blog migration

  • Context: IWantMyName initially hosted its blog within a subdirectory (iwantmyname.com/blog).

  • Action: In July 2014, they moved the blog to a subdomain (blog.iwantmyname.com).

  • Result: This change led to a 47% decrease in organic traffic, suggesting that Google did not treat the subdomain the same as a subdirectory.

Graph showing a decrease in traffic for Iwantmyname after switching to subdomain between June 2014 and August 2014.

This case further reinforces the idea that Google’s algorithm may not always align with its public statements.

 At the end, SEO performance is influenced by multiple factors (domain authority, internal linking, content quality, etc.), meaning that some sites see significant traffic gains or losses depending on their structure.

SEO implications

When structuring your website, the choice between a subfolder (or subdirectory) and a subdomain can have a significant impact on SEO. Let's break down the key points you should consider when making this decision:

Link equity (or link juice) refers to the value passed from one page to another through links. This affects SEO differently depending on whether you use a subfolder or a subdomain.

  • Subfolders: They inherit the authority of the main domain, which helps improve their rankings faster.

    • Example: If vanilla.com has strong domain authority, a blog at vanilla.com/blog benefits automatically because:

      • Backlinks to vanilla.com also boost the blog’s SEO.

      • Internal links from the main site strengthen the blog’s visibility.

      • Google recognizes the blog as part of a trusted domain, improving its ranking potential.

  • Subdomains: Search engines often treat them as separate entities, meaning they need to establish their own authority.

    • Example: A blog at blog.vanilla.com must build its own backlink profile and credibility because:

      • Google considers subdomains as independent sites.

      • If the blog covers a unique topic, it requires specialized backlinks to gain authority.

      • A separate backlink profile can protect the blog from fluctuations in Google’s algorithm updates.

 

2. Impact on internal linking

Internal linking plays a crucial role in distributing authority within a website. Its effectiveness depends on whether you use subfolders or subdomains.

  • Subfolders: They make internal linking easier since all content is under the same domain, allowing for a cohesive linking structure that boosts SEO across the site.

    • Example: A site like shoes.com can easily link from shoes.com/about to shoes.com/blog, reinforcing overall SEO.

  • Subdomains: Internal linking is more complex because links between subdomains and the main domain may not pass link equity as effectively.

For more on this topic, check out our article on how many internal links per page in SEO.

 

3. Keyword cannibalization risks

Keyword cannibalization happens when multiple pages on the same site compete for the same keyword, which can hurt your SEO. Here’s how subfolders and subdomains affect this:

  • Subfolders: They help reduce keyword cannibalization by keeping content within the same structure, so you can better target keywords without overlap.

    • Example: If vanilla.com/news and vanilla.com/blog target different keywords, they won’t compete with each other.

  • Subdomains: These can create competition between the main domain and subdomains for the same keywords, leading to cannibalization and weaker SEO.

  • Example: If vanilla.com and news.vanilla.com both publish articles on the same topic, they may compete for the same keywords, making it harder to rank.

[Read about how to avoid keyword cannibalization on your site]

4. Crawling and indexing differences

Crawling refers to the process by which search engines find and read your web pages. Indexing is when these pages are added to search engine databases. Here's how it works for subfolders vs subdomains:

  • Subfolders: They’re easier for search engines to crawl and index because they’re part of the main domain.

  • Subdomains: They may need extra configuration to ensure they’re properly crawled and indexed, as search engines often treat them as separate sites.

  • Example: blog.vanilla.com may require a sitemap or other settings to ensure proper indexing.

Not sure what crawling really means? Check out our article on What is crawling in SEO?

5. Impact on rankings

 How do subfolders and subdomains affect your rankings in search engines?

  • Subfolders: They generally benefit from the reputation of the main domain, which can give them a better chance of ranking higher in search results.

  • Subdomains: They must prove their relevance and authority on their own, which may take longer to achieve.

 

When to use subdomains?

1. Clear separation of website sections

Subdomains are particularly useful for businesses that offer multiple services or need to separate e-commerce, blogs, or customer portals from their main site.

2. Targeting different markets or languages

For international businesses, subdomains allow for localized content, making it easier to optimize for different languages and regions. Search engines can recognize each subdomain as a separate entity targeting a specific audience.

Example: 

Localized SEMrush landing pages using subdomains for Spanish (es.semrush.com) and French (fr.semrush.com)

3. Testing without affecting the main site

A subdomain can serve as a testing ground for new features, designs, or entire projects without risking SEO issues on the main site.

Example: beta.mysite.com can be used to experiment with a new layout before implementing it on mysite.com.

4. Separate management for business units

Large enterprises often manage multiple brands or divisions, each requiring its own site structure and content strategy. Subdomains allow for independent management while keeping everything under a unified brand.

Example: A company with multiple brands might use brand1.mysite.com and brand2.mysiste.com , each with its own marketing team and strategy.

5. Branding considerations

If a company offers distinct services that need separate branding, subdomains can help differentiate them while keeping them linked to the main business.

Example: A tech company might use academy.mysite.com to offer educational content, separate from its main product offerings.

 

Things to consider when opting subdomains

1. Separation of domain authority

Google treats subdomains as independent sites, meaning they don’t automatically inherit the authority of the main domain. This can make it harder for a subdomain to rank well compared to a subfolder that benefits from the main domain’s reputation.

2. More complex SEO management

Each subdomain requires separate SEO efforts, including keyword optimization, link-building, and technical settings. This increases the workload compared to managing everything under a single domain.

Example: If a company has news.mysiste.com and reviews.mysite.com, each needs unique content strategies and backlink-building efforts.

3. Risk of keyword cannibalization

When multiple subdomains target similar keywords, they can compete against each other in search rankings, diluting overall SEO performance.

4. Complicated site navigation

Using multiple subdomains can make navigation less intuitive for users and harder for search engines to crawl efficiently. It also increases the chances of broken links or inconsistencies in user experience.

5. Additional maintenance and costs

Subdomains require separate technical configurations, including SSL certificates, analytics tracking, and security updates. This adds complexity and cost compared to managing everything under one domain.

Example: Running multiple subdomains means maintaining separate Google Search Console profiles for each, whereas a subfolder setup simplifies management.

 

Examples of successful subdomain use

International websites

Amazon uses subdomains for localization (amazon.fr for French-speaking customers and amazon.co.jp for Japan).

Separate business units

Airbnb uses subdomains (https://news.airbnb.com, https://www.airbnb.com/host/homes to target different audience groups with tailored content.

So you should use a subdomain when :

  • managing separate business units or brands that require distinct strategies.

  • running experimental features or beta testing new projects.

  • technical limitations require isolating certain site functions, such as customer portals.

For most businesses, subfolders are the better choice for SEO because they consolidate authority, simplify site management, and provide a better internal linking structure.

 

When to use subdirectories?

1. Benefit from main domain authority

One of the biggest advantages of subdirectories is that they inherit the SEO strength of the main domain. This makes it easier for pages in a subdirectory to rank well in search results.

2. Unified content and design

Since subdirectories are part of the main site, they allow for a consistent look, feel, and branding across different sections. This improves user experience and strengthens brand identity.

3. Higher traffic and conversion rates

Users tend to trust websites that keep everything under a single domain. This can lead to higher engagement, more traffic, and better conversion rates, as visitors feel like they’re staying on the same site rather than navigating to a separate entity.

4. Better SEO structure and navigation

Subdirectories make it easier for search engines to crawl and index content, as everything is grouped under one domain. A well-structured subdirectory system improves internal linking, allowing link equity (SEO value from links) to flow more effectively.

5. Simplified content organization

Subfolders help keep a website’s structure logical and easy to manage. This improves both user experience and search engine understanding of the site’s hierarchy.

 

Things to consider when opting subdirectories

1. Limited separation of sections

Unlike subdomains, subfolders don’t allow for complete separation of content types. If you need a fully distinct section for a specific service, business unit, or technical setup, a subdomain might be a better choice.

2. Less effective for international SEO

Subdirectories are not ideal for targeting different countries or languages compared to subdomains. While adidas.com/fr/ can work for French users, search engines often prefer country-specific subdomains like fr.adidas.com for clearer geo-targeting.

3. Risk of site-wide impact from experiments

If you run tests (a new layout or content strategy) within a subdirectory, any negative SEO impact affects the entire domain. This makes subdirectories riskier for major experiments.

4. Less flexibility in SEO optimization

Subdirectories share the same technical settings as the main domain, limiting customization. If you need separate SEO strategies, different keyword focuses, or unique technical setups, a subdomain provides more flexibility.

  

Case Study: HotPads Blog Migration

Overview:

HotPads migrated its blog from a subdomain to a subdirectory in 2014 to improve SEO. This move was part of a broader site update and rebranding, including a platform switch to WordPress and content cleanup.

Before: blog.hotpads.com (subdomain)

After: hotpads.com/blog (subdirectory)

Results: The migration led to an immediate increase in organic traffic, with traffic doubling shortly after the move. The blog benefited from the domain authority of hotpads.com, improving rankings and visibility.

Tweet showing traffic increase after moving a blog from a subdomain to a subdirectory, with Google organic traffic rising sharply post-migration

 

So you should use a subdirectory if you want :

  • To leverage domain authority and boost rankings.

  • To keep branding and user experience unified across all content.

  • To organize content logically under a single site structure.

However, if your website needs strong content separation, international SEO targeting, or independent SEO strategies, a subdomain might be a better option.

 

How to make the right choice?

Choosing between a subdomain and a subdirectory is a big decision. It impacts your SEO, branding, user experience, and even how much work you’ll need to put in to maintain your site.

Before deciding, ask yourself these key questions:

  • What are your business goals? (Are you building separate brands or keeping everything under one?)

  • What are the technical requirements? (Do you have the resources to manage multiple subdomains?)

  • How will your site scale in the future? (Will you expand internationally or launch new services?)

Let’s break it down so you can make the best choice.

1. Business considerations: What are you trying to achieve?

Think about how your website fits into your overall business strategy.

  • If you need separate branding, subdomains allow for a clear distinction.

  • You want unified brand? → Use subdirectories.

 

2. Technical considerations: How will it affect your SEO?

 SEO is a big factor. Google treats subdomains as separate websites, meaning you’ll have to build authority for each one individually.

  • Subdirectories benefit from your main site’s SEO power, making it easier to rank.

  • Subdomains require more effort, but they work well for specific cases like multilingual sites.

Want to consolidate SEO efforts? → Use subdirectories.

Need a multilingual or country-specific structure? → Use subdomains.

3. Resource considerations: How much work are you willing to put in?

Managing subdomains is like running multiple websites. Each one needs:

  • Separate SEO strategies

  • Its own Google Search Console setup

  • Individual maintenance (SSL certificates, analytics, security updates)

If you don’t have the resources for this, stick to subdirectories, they’re much easier to manage.

Have a small team or limited resources? → Use subdirectories.

Have the capacity to manage multiple entities? → Subdomains could work.

4. Future scalability: will your site grow?

Think long-term. If you plan to expand into different countries, business units, or services, subdomains might be the way to go.

  • Subdomains make it easier to manage international SEO and different business units.

  • Subdirectories work better if everything is part of the same ecosystem.

Expanding internationally? → Use subdomains.

Keeping everything under one strong site? → Use subdirectories.

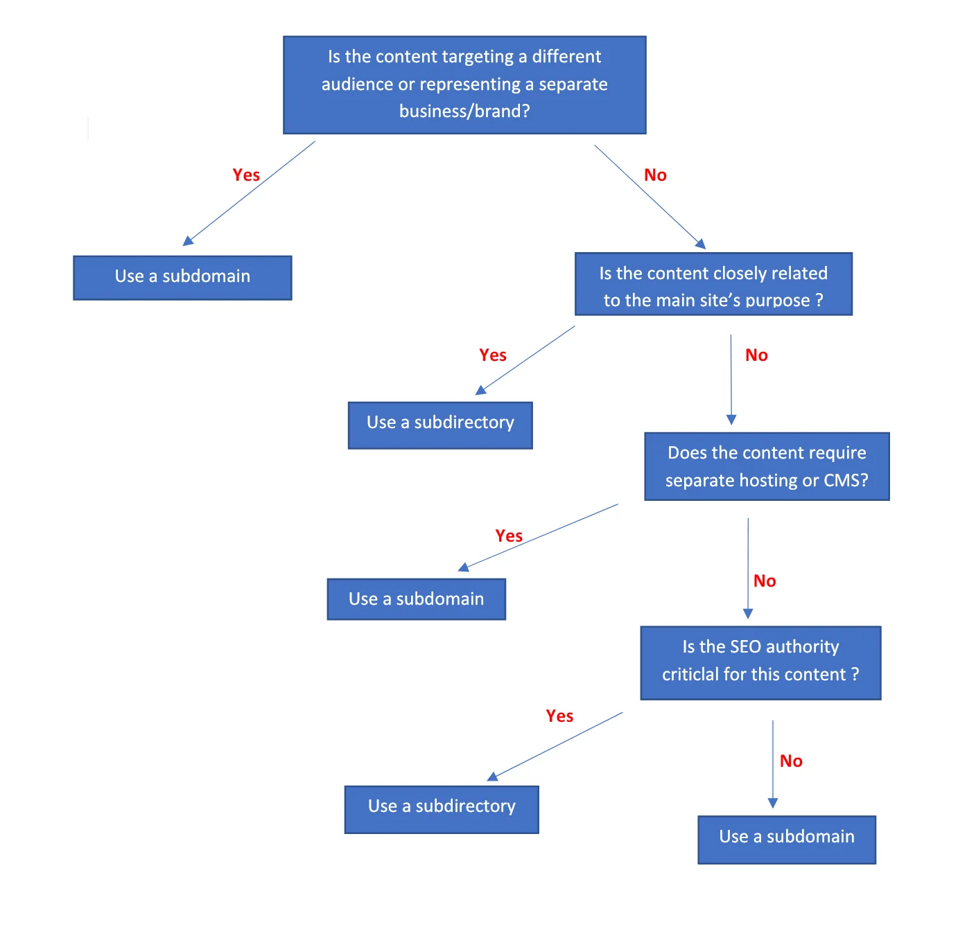
Flowchart decision funnel showing when to use a subdomain vs subdirectory based on SEO and website structure considerations.

 

Final thoughts: making the right choice for your site

  • Want stronger SEO and easier rankings? → Use subdirectories.

  • Need separate branding, languages, or portals? → Use subdomains.

  • Have a small team and limited SEO resources? → Stick with subdirectories.

  • Expanding into different countries or business units? → Subdomains may be a better fit.

Want to dive deeper into creating effective B2B blogs?
Discover our comprehensive guide on B2B blogs best practices to learn how to craft content that engages your audience and drives results.

FAQ: Subdomains vs Subdirectories

1️⃣

Q: What is the difference between a subdomain and a subdirectory?

A: A subdomain is a separate website section with its own prefix (example: blog.example.com), while a subdirectory is a folder under the main domain (example: example.com/blog). Subdomains act like independent sites, whereas subdirectories stay part of the main domain.

2️⃣

Q: Which is better for SEO: subdomain or subdirectory?

A: In most cases, subdirectories perform better for SEO because they inherit the authority of the main domain. Subdomains can still work, but they often require building separate authority and backlinks.

3️⃣

Q: What is the difference between a subdirectory and a sub directory?

A: There is no real difference, “subdirectory” and “sub directory” are two ways of writing the same term. Both mean a folder structure within the main domain (example.com/shop).

4️⃣

Q: When should I use a subdomain?

A: Use a subdomain if you need to separate distinct projects, languages, or business units, for example, support.example.com or fr.example.com. Subdomains are also useful for testing environments.

5️⃣

Q: Do subdomains count as separate websites for Google?

A: Yes. Google generally treats subdomains as separate sites. This means they require their own SEO strategy, backlinks, and Google Search Console setup.

6️⃣

Q: Do subdirectories help with domain authority?

A: Yes. Subdirectories benefit directly from the main site’s authority, making it easier for new pages to rank in search engines without starting from scratch.

7️⃣

Q: Is it harder to rank with a subdomain?

A: Often, yes. Since a subdomain is treated like a separate site, it must build its own trust and authority. Unless you have strong resources and reasons to separate content, subdirectories are usually the safer SEO choice.

8️⃣

Q: Are subdomains or subdirectories better for international SEO?

A: Subdomains (like fr.example.com) are often used for international SEO because they clearly separate regions or languages. However, subdirectories (example.com/fr/) can also work if you want to keep everything under one strong domain.

9️⃣

Q: Can using subdomains cause keyword cannibalization?

A: Yes, sometimes. If both your main site and a subdomain target the same keywords, they might compete against each other in search results. Subdirectories usually reduce this risk since they consolidate content under one domain.

🔟

Q: How do I decide between a subdomain and a subdirectory?

A: Ask yourself: Do I want unified SEO authority and easier management? → Choose subdirectories. Do I need strong separation for branding, languages, or technical reasons? → Subdomains may be better.

Share article